お電話でのお問合せは
0467-23-1075
(代表)
鎌倉市社協について
リンク
アクセス
お問合せ
電話
0467-23-1075
福祉のお困りごとは、お気軽にご相談ください。
平日8:15〜17:15
利用したい
参加・貢献したい
相談したい・探したい
お住まいの地域から
リンク
アクセス
お問合せ
鎌倉市社協について
トピックス
▲トップページに戻る
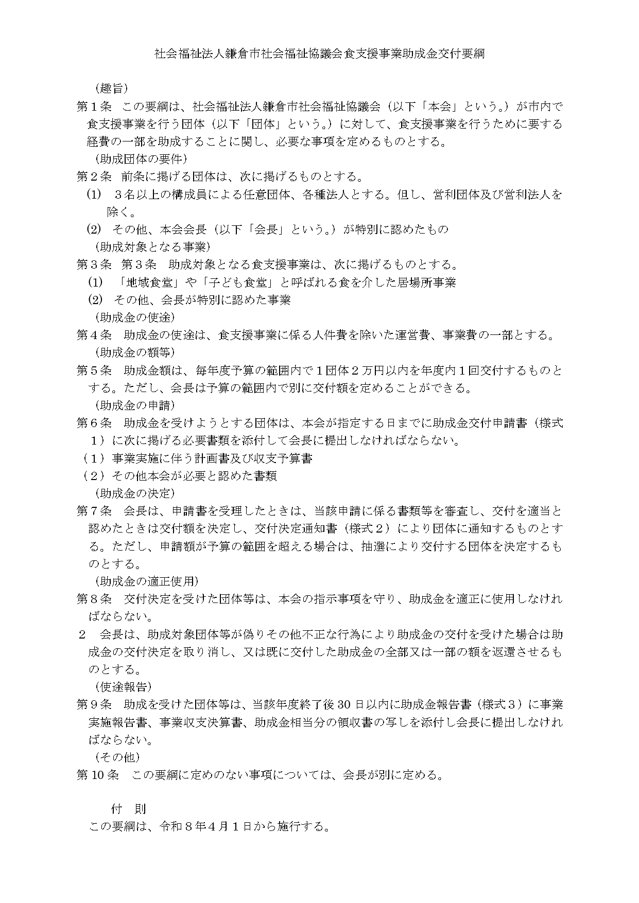
【5/31まで】「食支援事業助成金」の申請受付を開始しました(助成金情報) 〜 2026年4月3日に掲載しました
この度、本会では「社会福祉法人鎌倉市社会福祉協議会食支援事業助成金」の運用を開始しました。
つきましては、添付の交付要綱をご確認の上、該当団体様はぜひともご申請ください。
申請書の提出期限は5月31日(日)です。提出はメールでも窓口でも対応可能ですが、窓口の場合は5月29日(金)までとなりますので、お気を付けください。
申請が通りました団体様への交付は、6月以降を予定しています。
ご不明点は、下記事務局までお気軽にお問い合わせください。
【事務局】
鎌倉市社会福祉協議会
0467-23-1075
chiiki@kamakura-shakyo.jp
◆資料はこちら(PDF書類)
TOP
つきましては、添付の交付要綱をご確認の上、該当団体様はぜひともご申請ください。
申請書の提出期限は5月31日(日)です。提出はメールでも窓口でも対応可能ですが、窓口の場合は5月29日(金)までとなりますので、お気を付けください。
申請が通りました団体様への交付は、6月以降を予定しています。
ご不明点は、下記事務局までお気軽にお問い合わせください。
【事務局】
鎌倉市社会福祉協議会
0467-23-1075
chiiki@kamakura-shakyo.jp
◆資料はこちら(PDF書類)